毕业就当公务员!2022年福建选调生来自这些大学

疫情之下,大家对于“铁饭碗”的热情度明显增加,2022年福建高考本科提前批公费师范生、定向医学生等招生类型投档分大幅上涨。
对于高中生而言,将来想要进入体制内工作,除了高考填报定向志愿,也可以在毕业后参加相关招考。
今年7月中下旬,福建省公布了2022年选调生录用名单。选调生是省委组织部的储备干部,放到基层锻炼,准备充实到政府各个部门重点培养的群体,可以理解为公务员体系中培养干部的形式。由于报考条件要求高、竞争压力小、晋升快、发展前景好,避开了铁饭碗的“雷区”,被大家称为“公务员中的VIP”。
福建省应届优秀大学毕业生选调面向省内外部分高校,如果通过高考录取到了选调名单中的高校,应届毕业时就有机会参加选调获得“铁饭碗”。
下面我们来看看2022年的选调情况。
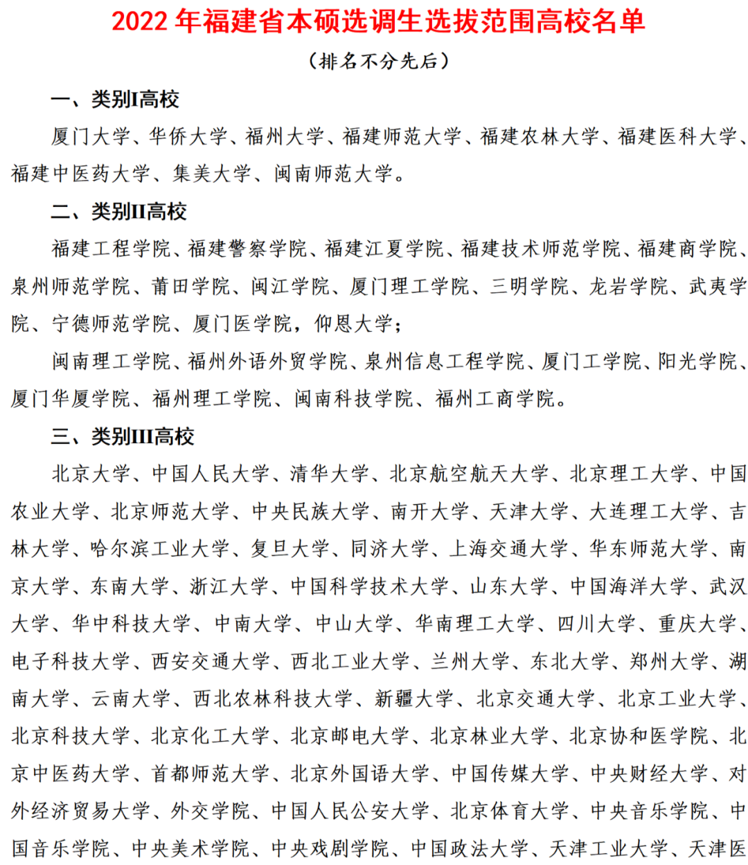
一、选调生选拔范围高校名单
1.厦门大学、福州大学等福建省内33所本科高校;
2.省外院校:135所一流学科建设高校(包括42所一流大学)+3所全国知名政法类院校。


看了以上院校名单,可以看出想要参加福建省选调生公务员选拔,相对高考时报考省内的考生而言,报考省外的同学门槛相对更高,985/211双一流大学等全国重点高校,在高考时录取分都相对较高。
当然,除了学历门槛外,还有其他的一些条件:
2022选调资格条件
1.具有中华人民共和国国籍,拥护中华人民共和国宪法,拥护中国共产党领导和社会主义制度。
2.截至2021年11月,年满18周岁,大学本科生不超过25周岁(1996年11月及以后出生,以下类推),硕士研究生不超过28周岁,博士研究生不超过32周岁。
解读:读书比较晚、复读生等毕业年龄超过25岁的考生不适合报考
3.具有良好的政治素质和道德品行。认真学习习近平新时代中国特色社会主义思想,牢固树立“四个意识”,坚定“四个自信”,做到“两个维护”,自觉在思想上政治上行动上同以习近平同志为核心的党中央保持高度一致。自觉践行社会主义核心价值观,爱党爱国,有理想抱负和家国情怀,甘于为国家和人民奉献,志愿到基层和艰苦地区工作。
4.有较强的组织协调、人际沟通和语言文字表达能力。品学兼优,学业成绩优良,作风朴实,遵纪守法,诚实守信,吃苦耐劳,组织纪律观念强,服从组织安排。
5.2022年全日制应届大学毕业生,本科生必须是参加普通高等学校全国统一考试(不含春季高考)或按规定免于考试录取的,须在2022年1月1日—7月31日期间毕业并取得学士学位;研究生必须是参加统一招生考试或按规定免于考试录取的,须在2022年1月1日—12月31日期间毕业并取得相应学位。
解读:高职分类、专升本等考生不适合报考,说明高考成绩基本要求本科以上(少数人降分录取上本科)。
6.具有正常履行职责的身体条件和心理素质。
7.本科生、硕士研究生大学学习期间应担任学生干部。(1)沿海(包括福州市、厦门市、漳州市、泉州市、莆田市、平潭综合实验区,下同)生源的本科生,担任党支部书记、班长、团支部书记或校级团委、学生会部门负责人副职,院(系)级团委、学生会部门负责人正职及以上学生干部不少于1学年;担任党支部副书记、副班长、团支部副书记或院(系)级团委、学生会部门负责人副职及以上学生干部不少于2学年。(2)山区(包括三明市、南平市、龙岩市、宁德市,下同)生源的本科生,担任党支部副书记、副班长、团支部副书记或院(系)级团委、学生会部门负责人副职及以上学生干部不少于1学年。(3)23个原省级扶贫开发工作重点县(包括:永泰,云霄、诏安、平和,建宁、宁化、泰宁、清流、明溪,顺昌、浦城、光泽、松溪、政和,武平、长汀、连城,霞浦、寿宁、周宁、柘荣、古田、屏南,下同)生源的本科生,担任班委及以上学生干部不少于1学年。(4)硕士研究生在本科或研究生学习期间应担任班委及以上学生干部不少于1学年。
解读:大部分地区对在校期间担任班干部、社团负责人岗位要求较高。
8.党政类本科、硕士选调生,注重推荐选调经济贸易类、土建类、财政金融类、环境生态类、水利类、交通运输类、会计与审计类等专业的毕业生。法院、检察院类本科、硕士选调生,仅推荐选调第一专业为法学类专业毕业生,其中:沿海生源必须通过国家司法考试或统一法律职业资格考试(参加2021年国家统一法律职业资格考试,结果未明确的,可报考沿海地区法院、检察院类选调生,考试结果公布后,通过者及时将成绩通知单传真到福建省委组织部干部队伍建设规划办公室,并确认选调资格,未通过者取消选调资格);山区生源通过国家司法考试或统一法律职业资格考试的,在同等条件下予以优先推荐选调。
解读:选调生对学生专业有要求,因此在高考填报志愿时,考生选择的专业会影响选调生选拔,且以上侧重专业经济贸易类、财政金融类、会计与审计类等热门报考专业高考分数要求较高,而环境生态类、水利类等专业在大多数人看来属于冷门专业则会担心就业问题。
对具备上述条件的中共党员、优秀学生干部、获得校级以上奖励、具有参军入伍经历和少数民族的优秀毕业生,在同等条件下予以优先推荐选调。
对革命老区、中央苏区给予适当倾斜,对具备上述条件的革命老区县、中央苏区县生源的优秀毕业生,在同等条件下予以优先推荐选调。
定向培养、委托培养、在职培养(含报考非定向研究生取得全日制学历,但行政关系或工资关系仍在原工作单位的)、现役军人和自学考试、函授教育、网络教育、成人教育等毕业生,以及按全日制教育方式培养、但学历证书明确为“非全日制”的应届毕业生,不得推荐报考。
解读:高考时报考公费师范生、农林/医学等定向培养的学生不适合参加选拔。
有违法违纪违规行为、学术不端和道德品行问题的,在校学习期间受过处分的,以及存在公务员法等法律法规规定不得录用为公务员情形的,不得推荐报考。
二、选调生名额安排表
再来看各市区以及各大学的名额安排表👇👇👇

综上,如果你的高考成绩达不到双一流高校录取分,选择福建省内本科高校也是有机会参与选调的。刚上大学的新生千万别觉得工作就业距离自己还很远,很多事情在高考阶段就已经决定!














闽公网安备35010202002009号


